国产片+人+综合,色婷婷av视频一二三区,黎明破晓前电视剧全集免费观看,乖宝撞的你舒不舒服h

您好,歡迎來到教育裝備網!登錄注冊新賬戶

http://www.10keji.com/zt/2022/ceeia/
全國教育辟謠平臺

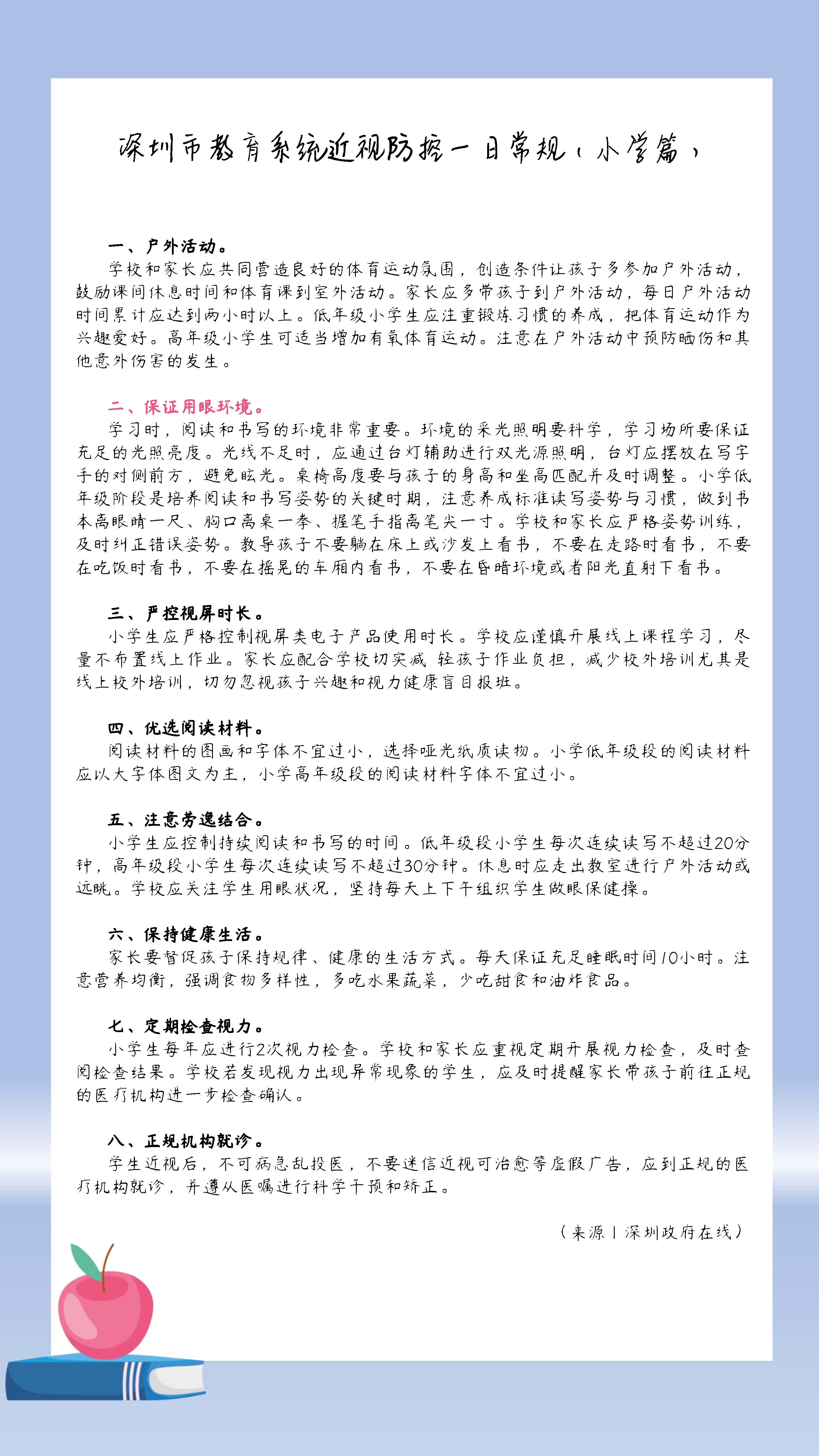
深圳市教育系統近視防控一日常規(小學篇)

http://www.10keji.com2022年11月29日 15:47教育裝備網

       

    更多信息請查看企業專區:http://www.10keji.com/cp54188

(來源:深圳市拓享科技有限公司 )
聲明: 本網部分文章系教育裝備網轉載自其它媒體,目的在于信息傳遞,并不代表本網贊同其觀點和對其真實性負責,如有新聞稿件和圖片作品的內容、版權以及其它問題的,請聯系我們。
名企展播 申請加入
行業訪談
第87屆中國教育裝備展示會
2025第十一屆亞洲教育裝備博覽會
第87屆中國教育裝備展示會《展會會刊》廣告招商